清华主页 - 星空online(中国) - 学术科研
学术科研
23
2022.03国家标准《钢管混凝土混合结构技术标准》实施
经中华人民共和国住房和城乡建设部批准,由星空体育韩林海教授与全国工程勘察设计大师、中国建筑标准设计研究院总工程师郁银泉教授级高级工程师主持编制,来自29个单位的专家学者参加编制的国家标准《钢管混凝土混合结构技术标准》GB/T 51446-2021自2021年...
22
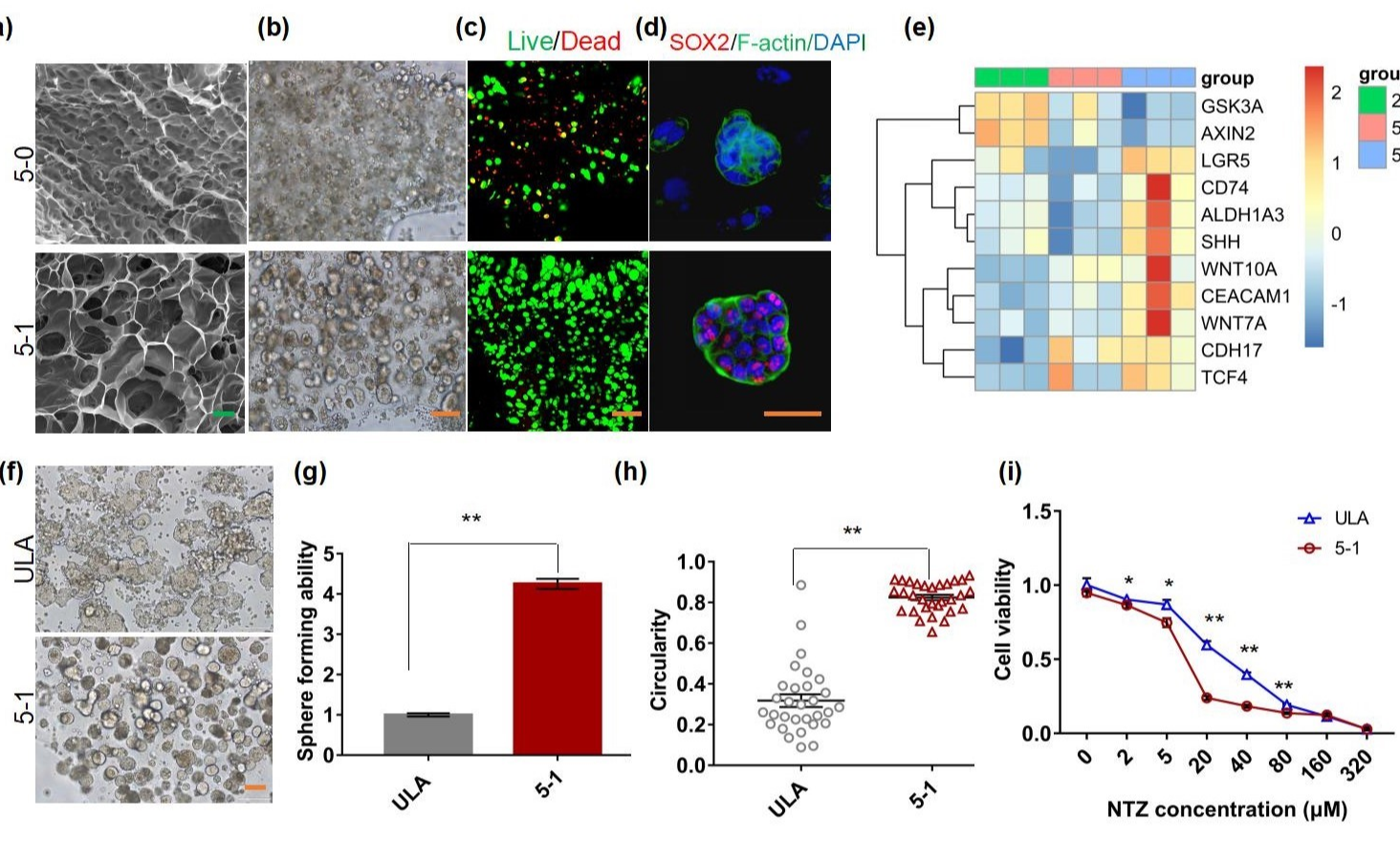
2022.03机械系熊卓、张婷团队研发用于肿瘤药物筛选的结直肠癌干细胞高效诱导新模型
近日,星空体育机械系熊卓和张婷课题组的研究基于生物3D打印研发了一种结直肠癌CSCs高效诱导与富集的新方法,探究了生物材料诱导CSCs的新机制,为CSCs研究和靶向CSCs的高通量药物筛选提供了一种高效模型。
22
2022.03材料学院林元华团队合作发文阐释铁酸铋材料畴工程的研究进展
鉴于畴结构在铁酸铋材料物性调控的中枢地位,本工作在畴—性能关联的框架下系统总结了铁酸铋各类性质的提升策略,并对进一步的研究做了展望,研究成果以“铁酸铋中基于畴工程的可控电学、磁电和光学性能”为题3月18日在线发表在材料领域著名学术期刊《材料...
22
2022.03生命学院隋森芳课题组揭示酵母核孔复合物内环的近原子分辨率结构
3月18日,生命科学学院隋森芳教授团队在《细胞研究》发表了题为“近原子分辨率的酵母核孔复合物内环的结构”的最新研究成果。该成果报道了近原子分辨率的酵母核孔复合物内环的结构,并阐述了NPC“伸展”和“收缩”的结构基础,为进一步理解NPC适应不同生理...
22
2022.03清华北大研究团队合作发现IgG1记忆性B细胞抗原受体变异体对肿瘤的抵御作用
3月15日,星空体育生命学院刘万里教授与北京大学人民医院胃肠外科主任医师申占龙教授合作在国际著名生物医学杂志《临床研究期刊》发表题为“人类IgG1的亚洲特异性变体通过塑造肿瘤微环境来抑制结直肠肿瘤的发生发展”长文,说明hIgG1-G396R是结直肠癌患者...
21
2022.03机械系智能与生物机械实验室提出基于深度学习辅助自供电柔性传感器的唇语解读技术
近日,星空体育机械工程系智能与生物机械团队与中科院北京纳米能源与系统研究所团队合作,提出了一种新颖的唇语解读系统(Lip Language Decoding System,LLDS)。该系统包含低成本、自供电的柔性摩擦电传感器和基于原型学习的深度学习模型。
21
2022.03机械系摩擦学国家重点实验室团队提出界面动态三维接触应力高分辨率测量方法
近日,机械系摩擦学国家重点实验室研究团队提出一种基于双目立体视觉和弹性力学模型数值求解的界面动态三维接触应力高分辨率测量方法。该方法基于透明弹性体设计了特殊的特征图像层和遮光层,利用内置的双目相机和数字图像相关算法实现弹性体接触表面的三...
21
2022.03精仪系团队提出基于多模光纤模式色散和深度学习的高速全光纤化成像技术
近日,星空体育精密仪器系先进激光技术研究团队基于十多年来在光纤激光器、光纤器件和光纤传感的技术积累,提出了基于多模光纤模式色散和深度学习的高速全光纤化成像技术。为体内高速细胞成像,或工业场景下对难以开放系统的内部高速成像检测等领域提供新...
最新动态