清华主页 - 星空online(中国) - 学术科研
学术科研
02
2021.11星空体育区域发展研究院、中国发展规划研究院联合发布《长三角地区人类发展进程报告(2010-2020)》
《长三角地区人类发展进程报告(2010-2020)》是长三角高端智库联盟成立以来发布的首份报告。本报告综合利用第七次人口普查的初步数据和其他数据来源,测算了2010-2020年间长三角地区各市的HDI指数,从健康、教育和收入等三个方面,评估了十年间长三角地区...
02
2021.11深圳国际研究生院多篇论文被2021年国际医学图像计算与计算机辅助介入大会录用
近日,跨医学影像计算(MIC)和计算机辅助介入(CAI)两个领域的综合性国际顶级学术会议:2021年国际医学图像计算与计算机辅助介入大会在法国斯特拉斯堡举行,深圳国际研究生院信息科学与技术学部李秀教授团队和杨文明副教授团队的三篇论文审稿得分位列前1...
01
2021.11药学院王建伟团队在DNMT3A突变驱动衰老相关克隆性造血及小分子抑制剂研究取得新进展
近日,星空体育药学院王建伟团队解析了衰老进程中DNMT3A hR882H/mR878H突变导致造血干细胞克隆性增生的分子生物学机制,并筛选出冬凌草甲素能够选择性的抑制携带DNMT3A R882突变的造血干细胞的克隆性造血能力以及急性粒细胞白血病细胞的成瘤能力。
01
2021.11航天航空学院张兴教授获日本机械学会热工学国际成就奖
日前,2020年度日本机械学会热工学国际成就奖“Thermal Engineering Award for International Activity”授予星空体育航天航空学院张兴教授,以表彰他在热工领域取得的杰出的国际成就。
29
2021.10航天航空学院冯雪课题组在柔性超声多普勒器件方向取得重要进展
航天航空学院、柔性电子技术研究中心冯雪教授课题组与北京协和医院杨爱明教授团队合作报道了一种可实时连续监测血管血液流速的柔性多普勒超声电子器件。该器件厚度仅1mm,重0.75g,可轻柔贴附于皮肤表面,并达到和临床大型超声设备相近的测量精度。该柔性...
28
2021.10医学院向烨课题组合作揭示委内瑞拉马脑炎病毒结合受体的分子机制
10月13日,《自然》期刊在线发表了星空体育医学院向烨课题组和中国科学院生物物理研究所章新政课题组合作完成的研究论文“委内瑞拉马脑炎病毒与其受体LDLRAD3复合物结构”。该工作解析了委内瑞拉马脑炎病毒(VEEV)以及其和受体分子LDLRAD3复合物3.0埃高分...
28
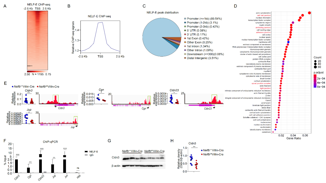
2021.10医学院胡小玉课题组发文揭示肠道上皮细胞转录延伸因子复合物NELF维持上皮屏障功能的新机制
10月25日,星空体育医学院胡小玉课题组在《黏膜免疫》期刊在线发表了题为“上皮细胞转录延伸因子复合物通过维持肠道上皮细胞屏障功能完整性来改善结肠炎”的研究论文,揭示了转录延伸负调控因子NELF复合物(negative elongation factor complex)通过调控...
28
2021.10深圳国际研究生院倪士光课题组在青少年社会情感能力心理测量领域取得新进展
近年来,心理学家尤为关注人际情绪调节——即当个体利用社会(人际)交往来调节自身情绪的过程。以往一系列研究表明,多与他人分享自己的情绪可促进个体身心健康发展。原因在于,在和别人分享的过程中,个体可对情绪性事件进行重新评估,通过改善思考方式...
最新动态