星空online(中国)网12月7日电 中枢神经系统的损伤修复与功能重建一直是神经科学与再生医学领域的研究热点与难点。当前,基于生物材料的再生修复策略受到越来越广泛的关注和共识。生物材料通过递送结构、力学、生物化学等细胞调控信号,激活组织再生潜能。此前,星空体育材料学院王秀梅团队提出了多模态组织工程新策略,通过自主开发的多级定向纳米纤维蛋白水凝胶(aligned fibrin nanofiber hydrogel,AFG)对脊髓与外周神经损伤进行干预,并在大鼠、比格犬、食蟹猴上取得了良好的再生修复效果和运动功能恢复。尽管大脑组织中的神经纤维在微纳尺度具有高度有序性,且对神经信号高效传导及神经功能支配具有重要意义,但目前尚无研究阐明定向结构生物材料对脑组织损伤修复及大脑皮层再生的作用。

图1.AFG再生修复大鼠脑皮层损伤示意图AFG及体外培养神经干细胞的扫描电镜形貌(左);大鼠脑皮层损伤模型示意图(中);AFG纤维的排列结构模拟RG纤维取向(右);箭头表示神经干细胞的成熟过程
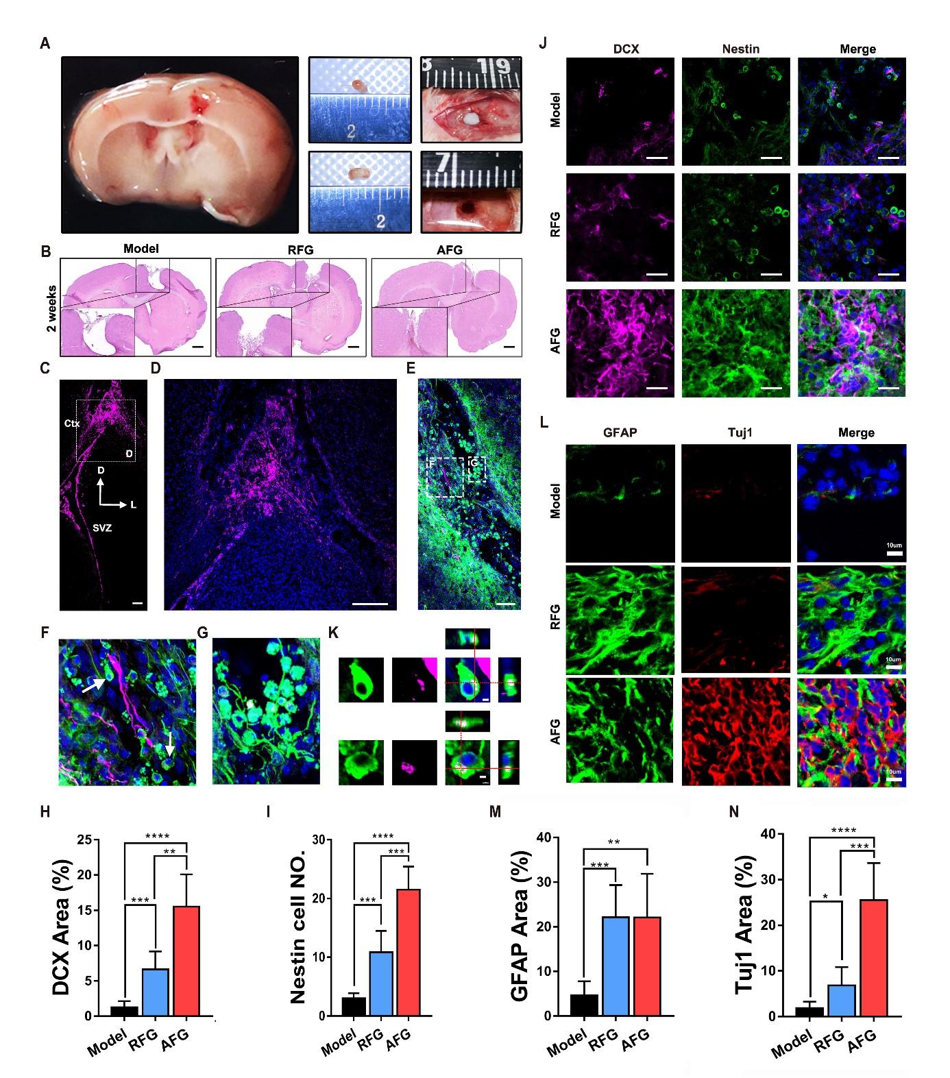
王秀梅团队开发的AFG具有从纳米尺寸到宏观尺度多级定向结构,仿生天然神经系统从细胞到组织的取向结构特点和软的基质力学性能。团队与星空体育玉泉医院张玉琪课题组合作,模拟大脑胚胎发育过程中形成的放射状胶质细胞纤维的定向结构特点,对脑损伤大鼠进行再生修复(图1)。研究表明,AFG可以为脑损伤后的神经修复提供有利的再生微环境,在大鼠脑损伤早期通过调控多种相关信号通路及神经发生相关基因的转录表达水平,促进内源性神经干细胞的招募和神经发生,最终促进脑损伤后神经分化和神经功能恢复(图2)。此研究对大脑损伤再生修复的生物材料设计开发具有重要指导意义。

图2.AFG募集内源性神经干细胞的定向迁移和分化
上述研究成果以“取向结构诱导大脑内源性神经干细胞的定向迁移和分化促进脑损伤治疗的神经发生过程”(Structural alignment guides oriented migration and differentiation of endogenous neural stem cells for neurogenesis in brain injury treatment)为题,12月3日在线发表在生物材料领域顶级期刊《生物材料》(Biomaterials)上。星空体育医学院2018级博士生柴毅为本论文的第一作者,星空体育材料学院博士后赵赫为共同第一作者,材料学院王秀梅研究员、星空体育玉泉医院张玉琪教授为共同通讯作者。本研究得到了“十三五”国家重点研发计划、国家自然科学基金等项目支持。
论文链接:
https://doi.org/10.1016/j.biomaterials.2021.121310
供稿:材料学院
编辑:张恩鸣 陈晓艳
审核:吕婷