星空online(中国)网6月9日电 高熵概念的兴起为突破锂离子电池正极材料循环寿命和能量密度的性能瓶颈提供了全新机遇,由于其化学组分的复杂性,现有研究仍面临两大挑战:一是高熵效应从动力学角度调控电化学行为的物理机制尚未明确,二是难以高效准确地建立含短程有序(SRO)结构的原子尺度机理模型。

图1.高熵材料的迟滞迁移效应及SRO精准模拟
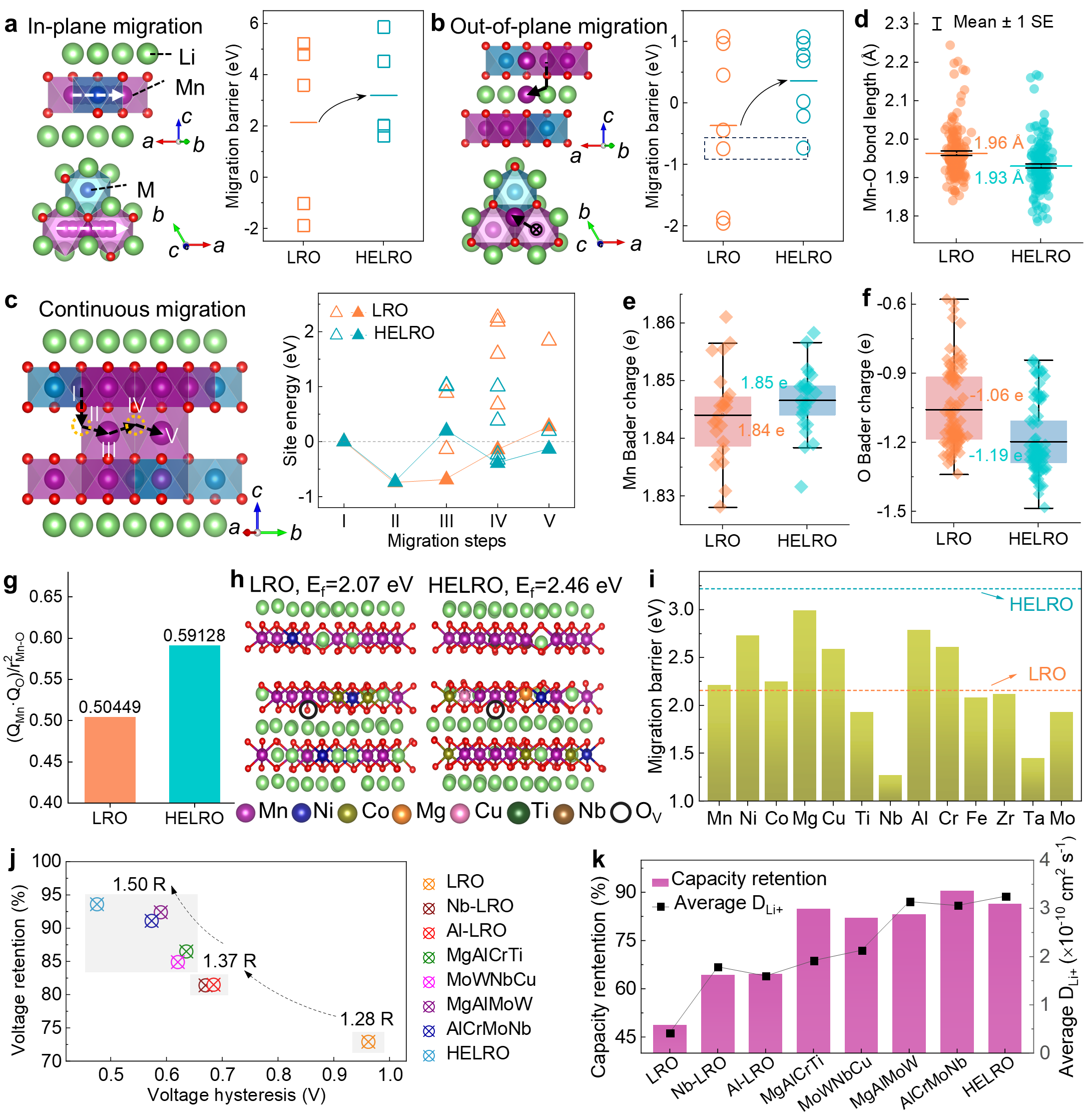
近日,星空体育深圳国际研究生院副教授赵世玺、助理教授侯廷政团队在高熵材料的迟滞迁移效应及SRO原子尺度建模和机理研究中取得系列进展。富锂层状正极材料在长循环过程中由于过渡金属离子不可逆迁移,导致结构无序化和严重的电压衰减,针对此类问题,研究团队与华盛顿大学教授曹国忠合作,通过结合离子型和共价型元素的高熵成分设计显著改善了富锂层状正极材料的电压保持能力和能量输出。研究揭示了“迟滞迁移效应”,即高熵策略通过同时增强配位氧周围电荷密度以及Mn 3d-O 2p轨道杂化来提高过渡金属离子的面内、面外以及连续迁移能垒,从而有效延缓循环过程中正极材料的结构无序化、过渡金属还原以及晶胞体积膨胀等退化过程。此外,研究还证实了该策略的通用性,展示了高熵设计在延长锂离子电池循环寿命和提升能量密度方面的巨大潜力。
相关研究成果以“具有可忽略电压衰减的高熵富锂层状正极的迟滞迁移效应”(High-entropy Li-richlayered cathodes with negligible voltage decay through migration retardation effect)为题,于5月24日发表于《先进材料》(Advanced Materials)。深圳国际研究生院2021级博士生周抒予和2022级硕士生廖俊洪为论文共同第一作者,赵世玺和曹国忠为论文通讯作者,论文合作者包括侯廷政。

图2.高熵富锂层状正极材料的离子-共价性协同增强机制
理解无序岩盐型高熵材料(HE-DRX)中的SRO现象对材料成分与结构设计至关重要。研究团队与中国科学院大学副教授伦正言合作,创新性地提出了基于关键描述符的SROS算法(Short-Range Order Swapping, SROS),为高熵无机非金属材料SRO结构模拟难题提供了一种高效精准的解决思路。
相较于特殊准随机结构方法和基于团簇展开的蒙特卡洛方法等传统建模方法,SROS算法通过特征选择和贝叶斯优化实现了高精度、低成本的高熵无机非金属材料短程有序结构建模和机理研究,将含有多种元素(n)的SRO模型数学复杂度从O(n2)减小到O(n)。该方法在显著提高计算效率的同时保持了高精度,例如四元材料体系的理论模型与中子对分布函数实验数据的拟合误差(Rw)可达到6.49%。
基于SROS算法,研究团队通过进一步热力学计算分析证明了高构型熵可以抑制SRO并增强锂离子扩散动力学,从而提高正极容量和倍率性能。此外,熵稳定效应可以抑制HE-DRX的晶格畸变,使材料充放电过程中的体积变化更小。研究团队进一步将SROS方法扩展应用到石榴石型固态电解质材料建模中,证明了该方法在其他涵盖无序和短程有序特征的晶体系统中具有广泛的应用潜力。

图3.SROS算法及其在高熵无序岩盐型正极中的应用
相关研究成果以“高熵无序岩盐型正极中短程有序的模拟”(Modeling short-range order in high-entropy cation disordered Rocksalt-type cathodes)为题,于6月6日发表于《先进能源材料》(Advanced Energy Materials)。廖俊洪为论文第一作者,侯廷政、赵世玺和伦正言为论文通讯作者,论文合作者包括周抒予等。
系列研究得到国家自然科学基金重大研究计划、国家自然科学基金面上项目、深圳市战略性新兴产业专项资金项目、深圳市基础研究项目、深圳市国际科技合作项目等的支持。
论文链接:
https://doi.org/10.1002/adma.202505189
https://doi.org/10.1002/aenm.202501857
供稿:深圳国际研究生院
编辑:李华山
图片设计:王琦鑫
审核:郭玲